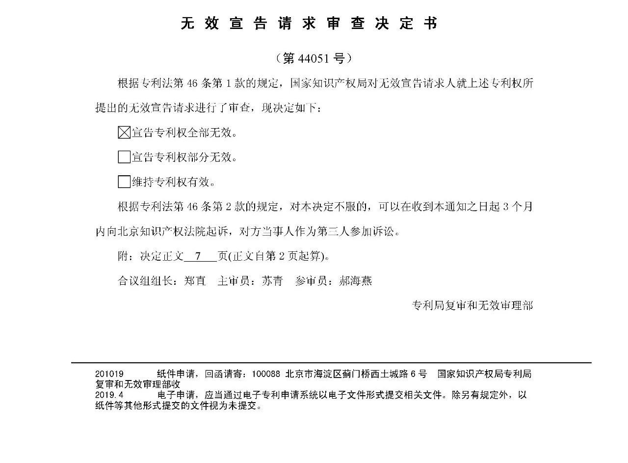
近日,三聚陽光及旗下易聚律所代理的一起無效請求人與深圳倍聲聲學公司的專利無效宣告案勝利結案。在遠程口頭審理后,國家知識產權局作出第 44051 號審查決定,宣告深圳倍聲聲學公司擁有的專利號為201821116667.8、名稱為“一種膜片、振膜及動鐵受話器”的實用新型專利專利權全部無效。

近日,三聚陽光及旗下易聚律所代理的一起無效請求人與深圳倍聲聲學公司的專利無效宣告案勝利結案。在遠程口頭審理后,國家知識產權局作出第 44051 號審查決定,宣告深圳倍聲聲學公司擁有的專利號為201821116667.8、名稱為“一種膜片、振膜及動鐵受話器”的實用新型專利專利權全部無效。
